本文
【中小企業等経営強化法】中小企業等の設備投資を支援します
先端設備等導入計画とは
中小企業が、設備投資を通じて労働生産性の向上を実現するための計画です。
認定を受けた企業は、税制面及び金融面で支援措置を活用することができます。
先端設備等導入促進計画
朝霞市先端設備等導入促進計画 [PDFファイル/468KB]
対象
市内に事業所を置く中小企業者
支援措置
税制支援
固定資産税の特例
先端設備等導入計画の認定を受けた中小企業者のうち、以下の一定の要件を満たした場合、地方税法において固定資産税の特例を受けることができます。令和7年度固定資産税の特例措置の適用を受けるには、先端設備等導入計画の新規申請時に賃上げ方針を位置付ける必要があります。また、計画の変更申請を行う場合であっても、当該計画の新規申請時に賃上げ方針を位置付けていなければ税制支援措置の適用対象とはなりません。
| 賃上げ表明無 | 特例措置なし |
| 賃上げ表明有 |
1.5%以上の賃上げ:3年間、課税標準を1/2に軽減 3%以上の賃上げ :5年間、課税標準を1/4に軽減 |
対象者
資本金額1億円以下の法人、従業員数1,000人以下の個人事業主等のうち、「先端設備等導入計画」の認定を受けた者(大企業の子会社を除く)
対象設備
雇用者給与等支給額を1.5%以上、又は3%以上増加させる賃上げ方針を従業員に表明(賃上げ表明)したことを位置づけた先端設備等導入計画に従い取得する設備であり、かつ認定経営革新等支援機関の確認を受けた投資利益率5%以上の投資計画に記載された以下の設備についてが対象となります。
| 設備の種類 |
最低取得価格 |
|
機械装置 |
160万円以上 |
|
測定工具及び検査工具 |
30万円以上 |
|
器具備品 |
30万円以上 |
|
建物附属設備 |
60万円以上 |
※ 先端設備等については、「先端設備等導入計画」の認定後に取得することが【必須】です。
リースの場合は、認定後にリース契約締結を行うことが【必須】です。
その他の要件
・生産、販売活動等の用に直接供されるものであること
・中古資産でないこと
税制支援に関する問い合わせ
朝霞市役所 課税課 固定資産税係
電話番号 048-463-1111(代表) 内線2132~2135
金融支援
「先端設備等導入計画」が認定された事業者は、民間金融機関から融資を受ける際、信用保証協会による信用保証のうち、普通保険等通常枠とは別枠での追加保証が受けられます。
金融支援の活用をご検討している場合は、「先端設備等導入計画」を提出する前に、関係機関にご相談ください。
【ご相談先】埼玉県信用保証協会 川越支店 電話番号 049-249-1681
| 通常枠 | 別枠 | |
|---|---|---|
| 普通保険 | 2億円(組合4億円) | 2億円(組合4億円) |
| 無担保保険 | 8,000万円 | 8,000万円 |
| 特別小口保険 | 2,000万円 | 2,000万円 |
手続きの流れ
先端設備等導入計画策定の手引き [PDFファイル/1.61MB]
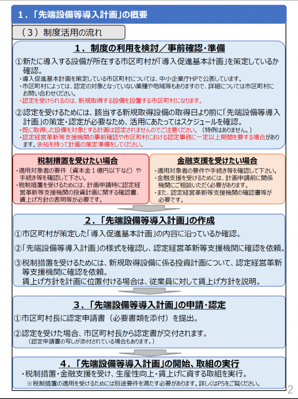
1.制度利用の検討・準備
認定を受けるためには、支援を受けようとする新規取得設備の取得日より前に「先端設備等導入計画」の策定及び認定が必要になります。計画の認定までは、経営革新等支援機関の事前確認や市における審査事務に一定以上期間を要する場合があります。余裕を持って計画の策定準備をしてください。
※既に取得した設備を対象として計画を策定することはできません。
支援措置に該当するか等の不明点がある場合には、事前にご確認ください。
2.計画の作成
(1)朝霞市が策定した「導入促進基本計画」の内容に沿っているか確認します。
(2)「先端設備等導入計画」の様式・記載例を確認し、認定支援機関に確認を依頼します。
3.申請・認定
(1)所在する市に計画申請書(必要書類を添付)を提出します。
(2)認定を受けた場合、市から認定書が交付されます。
4.設備の取得・支援措置の申請
対象設備を取得します。なお、支援措置を受ける場合は別途申請が必要です。

申請書類
1.認定申請書
新規で計画を作成する場合
(1) 先端設備等導入計画に係る認定申請書(様式第22)
[Wordファイル/27KB][PDFファイル/200KB]
計画を変更する場合
(1)-2 先端設備等導入計画の変更に係る認定申請書(様式第23)
[Wordファイル/25KB][PDFファイル/150KB]
※令和7年3月31日までに認定の申請をした、賃上げ方針が位置づけられた先端設備等導入計画を変更したい場合は、以下の様式をご利用ください。
2.その他の必要書類
(2) 認定経営革新等支援機関による事前確認書
[Wordファイル/22KB][PDFファイル/98KB]
(3) 返信用封筒(A4の認定書を折らずに返送可能なもの。返送用の宛先を記載し、切手(申請書類と同程度の重量のものが送付可能な金額)を貼付してください。)
3.税制支援を受ける場合
税制措置の対象となる設備を含む場合、上記(1)~(3)に加え、以下の書類を提出してください。
(4) 認定経営革新等支援機関が発行する投資計画に関する確認書
[Wordファイル/35KB][PDFファイル/215KB]
固定資産税の軽減措置を受ける際、ファイナンスリース取引であって、リース会社が固定資産税を納付する場合のみ、以下の(5)及び(6)も提出が必要です。
(5)リース契約見積書
(6)(公社)リース事業協会が確認した固定資産税軽減計算書(写し)
賃上げ方針を表明する場合
上記(1)~(4)に加え、以下の書類を提出してください。
(7)従業員への賃上げ方針の表明を証する書面
[Wordファイル/21KB][PDFファイル/86KB] 記載例[PDFファイル/91KB]
認定経営革新等支援機関への依頼書式
(1)投資計画に関する確認依頼書[Wordファイル/24KB][PDFファイル/86KB]
記載例[PDFファイル/294KB]
(2)別紙(基準への適合状況)[Excelファイル/32KB]
(参考)基準への適合状況を根拠資料例[Excelファイル/23KB]
(3)設備投資の内容(別紙)[Excelファイル/13KB]






